UML diagrammikeel
Mis on UML?
UML on visuaalne modelleerimiskeel, mis aitab tarvaraarenduses nii kliendile, arendajale endile kui ka erinevatele muudele isikutele protsessi juures kuvada töpsemalt, milline arendatava toote sisemine struktuur erinevatel tasanditel olema peaks. UML on aga ka harukeel, ehk teisisõnu on erinevaid diagrammiliike nende erinevate tasandite kuvamise jaoks väga palju. UML defineerib ära nende erinevate tasandite diagrammide notatsioonid, keskendudes siis nendel spetsiifilistel tasemetel vajamineva kirjeldusele. Tarkvaratoote käitumise kirjeldamiseks on näiteks käitumisdiagramm, Andmestruktuuri kirjeldamiseks on näiteks olmediagramm (ERD). Ja nii, erinevate aspektide kohta. UML-e kasutatakse nii uue arendustöö kirjeldamiseks, kui ka olemasoleva dokumenteerimiseks.
Kuidas UML tekkis?
UML tekkis vajadusest kujutdada objektorienteeritud programmeeimise jaoks ühtset keelt, mis kuvaks protsessi ilma koodita. Algselt tekkis see kui Grady Booch ja James Rumbaugh ühendasid oma diagrammikeeled kuhu siis aja jooksul tekkiski teisi harusid juurde. UML ise on akronüüm ingliskeelsest terminist "Unified Modeling Language"
Mida saab kujutada UML-iga - ehk kui palju diagrammide liike olemas on?
Erinevaid UML liike on palju, näiteks:
- Vooskeem (Flowchart)
- Klassidiagramm (Class Diagram)
- Objekti diagramm (Object Diagram)
- Koostöödiagramm (Collaboration Diagram)
- Olemidigramm (Entity Relation Diagram)
- Kasutuslooskeem (Use Case Diagram)
- Olekuskeem (State diagram)
- Tegevusdiagramm (Activity Diagram)
- Komponendi Diagramm (Component Diagram)
- Kommunikatsiooni Diagramm (Communication Diagram)
- Ajastusskeem (Timing Diagramm)
- Jadaskeem (Sequence Diagram)
- Levitusskeem (Deployment Diagram)
- Paketiskeem (Packet Diagram)
- Profiilidiagramm (Profile Diagram)
Mõningaid UML liike
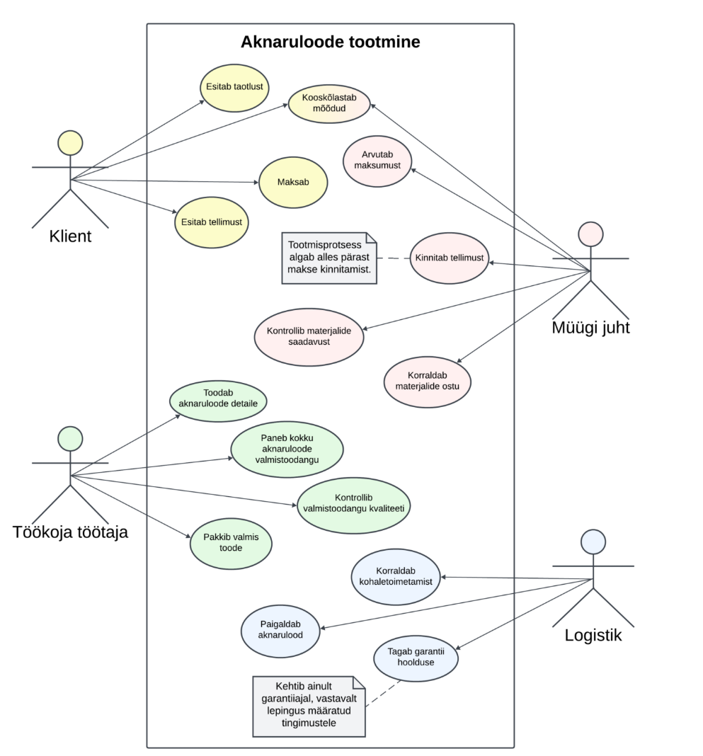
Kasutuslooskeem
Üks peamisi tööriistu süsteemi analüüsis ja disainis. Diagramm avaldab süsteemi ja kasutajate (aktorite) vahelisi suhteid, näidates, kuidas kasutajad suhtlevad süsteemi komponentidega ja milliseid teenuseid süsteem pakub.
- Aktorid - Aktorit kujutatakse sageli inimesena, et rõhutada tema rolli protsessis.
- Kasutusjuhtumid - Kujutatud ovaalidena ja tähistavad tegevusi või teenuseid.
- Ühendused - Kasutusjuhtumite ja aktorite vahelised ühendused tehakse joonte või noolte abil. Noole suund määrab, kes teenust küsib või pakub.

Allikas (Marias Molina)
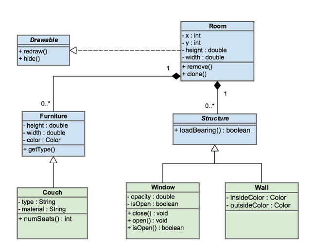
Klassi diagramm
Klassi diagramm on visuaalne kujutis, mida kasutatakse objektorienteeritud süsteemide kavandamiseks ja mõistmiseks. See on staatiline struktuuridiagramm, mis esitab süsteemi klasse, nende omadusi ja operatsioone ning klassidevahelisi seoseid, kirjeldades seeläbi süsteemi ülesehitust.
- Nimed - Esimene rida, mida näete klassikujul.
- Atribuudid - Teine rida, seal kujutatakse atribuudid.
- Meetodid - Kolmas rida, seal kujutatakse operatsioone.
- Signaal - Kujutab asünkroonset sidet objektide vahel.
- Andmetüübid - Määrab andmete väärtused.
- Liidesed - Käitumiste kogum, mis on määratletud operatsioonide allkirjade ja atribuutide definitsioonide kogumiga. Klassid ja liidesed on sarnased, kuid liides nõuab selle rakendamiseks vähemalt ühte klassi.
- Loendused - Koosneb identifiaatorite rühmitusest, mis tähistavad loendi väärtusi.
- Objektid - Lisab objektid, et esindada prototüüpseid juhtumeid või konkreetseid juhtumeid.
- Interaktsioonid - Viitab erinevatele seostele ja suhetele, mida võib näha klassi- ja objektidiagrammis.

Allikas (mindonmap)
Jadaskeem
See on skeem, mis esitab objekti interaktsioonid ajalises järjestuses. Skeemil on näha interaktsioonis osalevad objektid ja vahetavate sõnumite jada.
- Osaleja - Paikneb skeemi ülemises osas, kelle eluliin kulgeb vertikaalselt allapoole.
- Nooled - Tähistatud sõnumid, mida objektid üksteisele saadavad, ning nende järjekord näitab tegevuste ajalist kulgu.

Allikas (ttu)
Olekuskeem
Näitab erinevaid olekuid, mida läbivad süsteemis olevad objektid oma elutsükli jooksul. Süsteemis olevad objektid muudavad oma olekut vastavalt süsteemis toimuvatele sündmustele.
- Algtegevus - Kujutatakse musta ringiga
- Tegevus - Kujutatakse ümmarguste nurkadega nelinurgana
- Otsustused - Kujutatakse rombidega
- Signaal - Kujutatakse joone või noolega

Allikas (mindonmap)
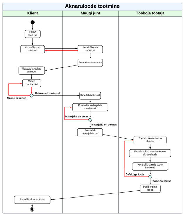
Tegevusdiagramm
Kasutatakse süsteemis toimuvate sündmuste kujutamiseks. Tegemist on dünaamilise skeemiga, mis näitab tegevust ning ka sündmust mis põhjustab objekti teatud olekus olemist.
- Algtegevus - Kujutatakse musta ringiga
- Tegevus - Kujutatakse ümmarguste nurkadega nelinurgana
- Otsustused - Kujutatakse rombidega
- Signaal - Kujutatakse joone või noolega

Allikas (Marias Molina) Wikipedia (modelleerimiskeel)